九小场所检查要点:从消防安全、天然气安全、液化气安全和电力安全四个方面展开。
消防安全涵盖:灭火器、应急灯、疏散指示标志等11项检查;
天然气安全涉及:管道、阀门、报警器等21项检查;液化气安全针对瓶阀、钢瓶检验有效期、减压阀等9项检查;
电力安全则围绕:电源总开关、漏电保护开关、线路敷设等11项检查。
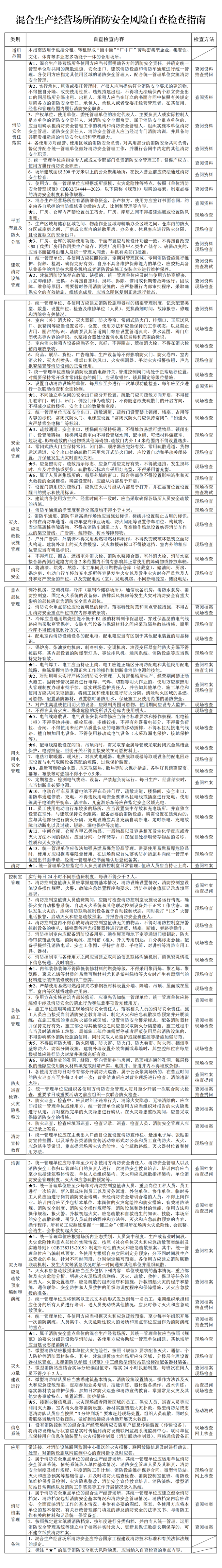
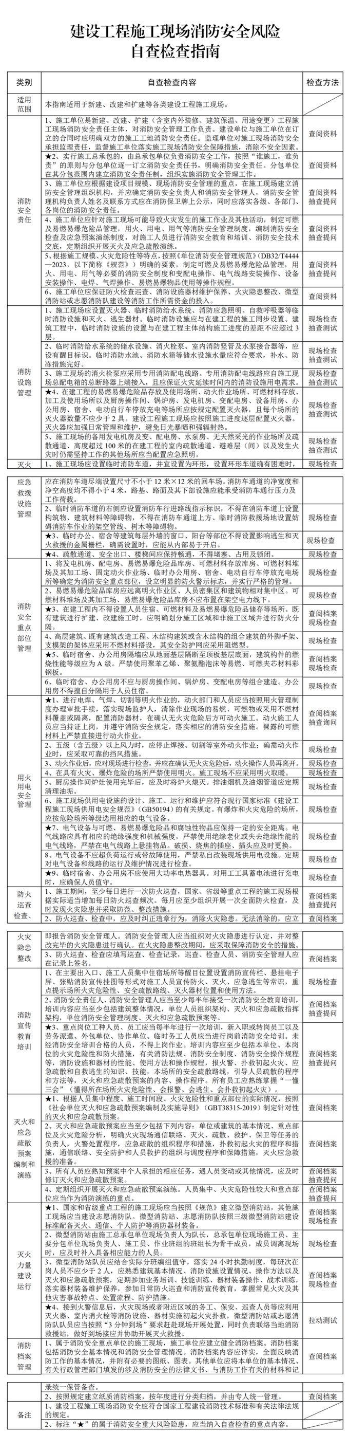
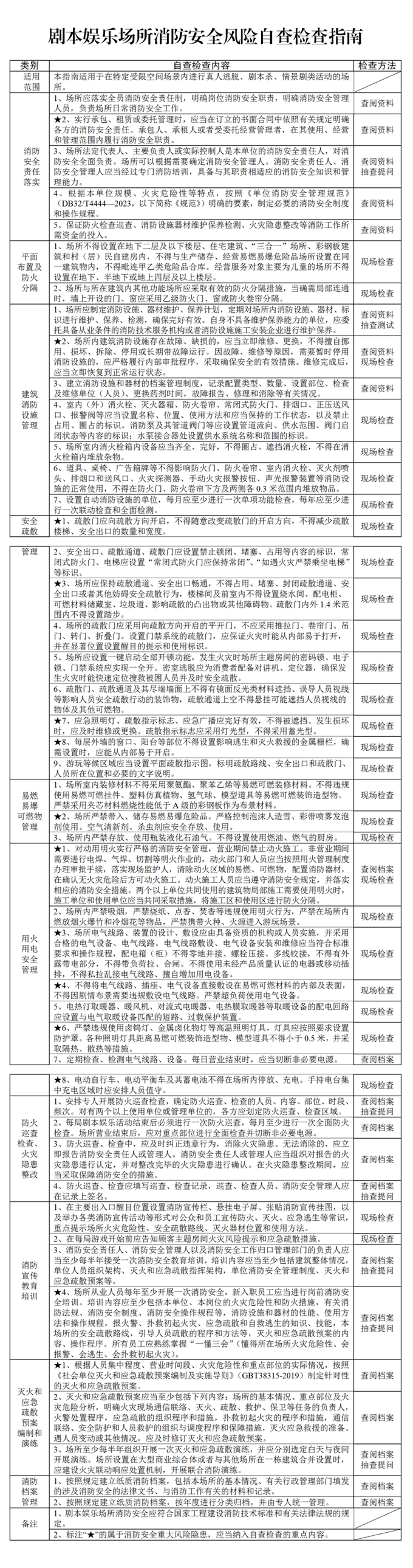
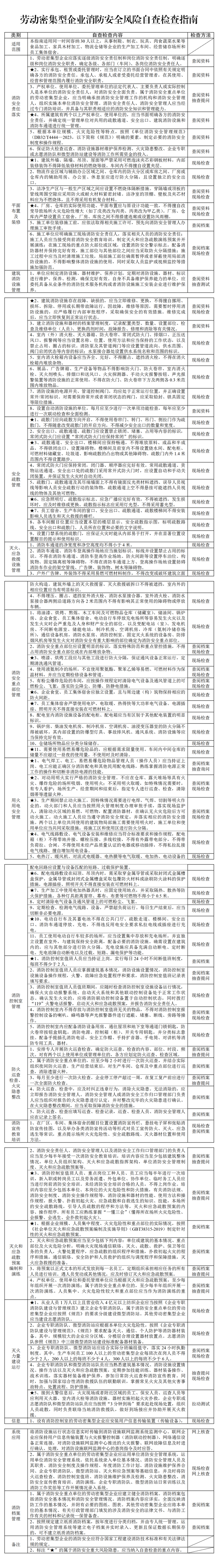
21类重点场所消防安全:风险自查检查指南→_→包含餐饮场所、党政机关办公用房、地铁等各类场所,各场所依据自身特性,从消防责任落实、消防设施维护、安全疏散、用火用电安全等方面制定详细自查检查标准,如餐饮场所关注燃气使用和油烟管道清理,公共娱乐场所对电气线路和装修材料要求严格 。
PART.1九小场所的检查要点
消防安全十一查
◆一查:门口有灭火器,1-2间的门店每层应设置1组灭火器(2具4KG干粉灭火器装在灭火器箱内),放在门口明显位置,设有室内消火栓应保证供水正常,消防水带、水枪等器材齐全;
◆二查:出口有应急灯。门店每个走道口、门口要设置消防应急照明灯;
◆三查:通道有指示牌,门店要在疏散通道设置疏散指示标志,在出口处要设置安全出口指示标志;
◆四查:屋顶有报警器,每个房间屋顶安装不少于1个“智慧式”独立感烟火灾探测报警器;
◆五查:员工有消防安全常识,场所员工应会报警,会使用消防器材,会组织人员疏散,会扑救初期火灾;
◆六查:无违规住人,住宿与经营、仓储部分必须采取符合标准的防火分隔措施,住宿部分应设置在靠近门窗、便于逃生位置,燃气使用场所严禁住人,严禁在饭店、网吧、美容、娱乐场所内部设置员工宿舍;
◆七查:无堵塞通道和损坏、拆除、停用消防设施器材,严禁锁闭、占用、堵塞疏散通道,严禁在楼梯间内堆放杂物、停放电动车;
◆八查:无防盗窗、设置影响疏散的门头牌匾,严禁设置影响逃生、灭火救援的金属栅栏和防盗网、门头牌匾等障碍物;
◆九查:无违章彩钢板房,严禁使用可燃易燃夹芯彩钢板;
◆十查:无违章用火用电,严禁私拉乱接电气线路和使用大功率电器,严禁电动车在室内或楼梯间违规充电,严禁在营业期间进行动火、焊割等作业,不得焚香、点蜡、烧纸,电气线路、移动插座等不得直接装设在可燃物上;
◆十一查:无易燃易爆危险品,严禁违规生产、储存、经营易燃易爆危险物品。
天然气安全二十一查
◆一查:燃气管道是否悬挂重物或缠绕电线;
◆二查:燃气管道是否被包覆在密闭空间内;
◆三查:燃气管道所有接口是否泄露;
◆四查:是否安装入户手动阀门、阀柄是否缺失;
◆五查:入户手动阀门是否内漏;
◆六查:是否安装电磁阀、报警器并通电;
◆七查:电磁阀是否泄露;
◆八查:报警器、电磁阀是否联动;
◆九查:是否安装自闭阀(超压、欠压、过流保护装置);
◆十查:计量仪表有无损坏或不计量;
◆十一查:计量仪表接头是否泄气;
◆十二查:是否安装灶前阀(有无阀柄或关闭不严);
◆十三查:是否使用金属波纹管;
◆十四查:连接软管是否超过2m;
◆十五查:灶具是否有熄火保护功能;
◆十六查:灶具是否内漏气;
◆十七查:壁挂炉/热水器排烟管是否通至户外;
◆十八查:壁挂炉/热水器燃气进气管是否泄气;
◆十九查:燃气使用房间是否使用双气源;
◆二十查:燃气使用房间是否居住人;
◆二十一查:燃气使用房间有无隔断门。
液化气安全九查
◆一查:液化石油气瓶阀,执行标准:GB/T7512-2017,如果不是此标准的为不合格产品;
◆二查:液化石油气钢瓶检验有效期,液化石油气钢瓶设计使用年限为8年,出厂检验后需在第四年进行二次检验;
◆三查:减压阀是否是合格产品。包括该产品生产厂家、执行标准、生产日期、厂址(其中无任何一项或执行标准不是GB 35844-2018的均为不合格产品);
◆四查:燃气报警器是否是合格产品,包括该产品生产厂家、执行标准、生产日期、厂址(其中无任何一项或执行标准不是GB 15322-2019的均为不合格产品);
◆五查:气瓶链接软管是否是合格产品,包括该产品生产厂家、执行标准、生产日期、厂址(其中无任何一项均为不合格产品),同时更换软管标准为以下标准:GB 29993-2013《家用燃气用橡胶和塑料软管及软管组合件技术条件》CJ/T 197-2010《燃气用具连接用不锈钢波纹软管》CJ/T 490-2016《燃气用具连接用金属包覆软管》CJ/T 491-2016《燃气用具连接用橡胶复合软管》;
◆六查:液化石油气瓶安全距离,气瓶离热源、明火距离不能低于50厘米;
◆七查:液化石油气瓶存放要求。同一空间不能存放2个以上气瓶、必须在阴凉,通风条件下,密闭空间不允许放置气瓶;
◆八查:燃气报警器是否安装规范,安装为气瓶周围距离地面30厘米--50厘米为宜,结合燃气阻断阀更好;
◆九查:气瓶链接软管要求,长度为1.5米,不超过2米,软管不能回折,要顺畅,软管禁止使用软三通,需符合灶具与液化石油气气瓶链接的软管中间不应有接口的要求。
电力安全十一查
◆一查:每个场所应有电源总开关,每个回路均使用漏电保护开关控制,并在标记明确,动作测试合格,严禁遮挡开关接线盒;
◆二查:经营场所内应急照明、照明、电源均应使用单独回路控制;
◆三查:室内不得有移动电源,固定电源插孔距离地面不得低于50cm;
◆四查:室内线路不得裸露在外,应使用线槽或保护管固定在墙面;
◆五查:大功率用电设备必须有单独的回路控制,严禁与其他回路串联或并联;
◆六查:室内线路不得接近热源或接触腐蚀性液体;
◆七查:卫生间、洗浴间电源必须有防水罩;
◆八查:严禁在室内存放蓄电设备更不能对电动车电瓶充电;
◆九查:经营场所有独立的配电室,各控制回路应标记明确,接线牢固整齐,不得有多余的导线,配电柜内指示信号指示正确,配电室内应配备灭火器;
◆十查:用电设备的额定电流不得大于室内线路导线的允许电流;
◆十一查:严禁私拉乱接。
PART.2 21类重点场所消防安全风险自查检查指南
1餐饮场所消防安全风险自查检查指南

2党政机关办公用房消防安全风险自查检查指南

3地铁消防安全风险自查检查指南

4儿童福利院消防安全风险自查检查指南

5公共娱乐场所消防安全风险检查自查指南

6混合生产经营场所消防安全风险自查检查指南

7民用机场消防安全风险自查检查指南

8建设工程施工现场消防安全风险自查检查指南

9剧本娱乐场所消防安全风险自查检查指南

10劳动密集型企业消防安全风险自查检查指南

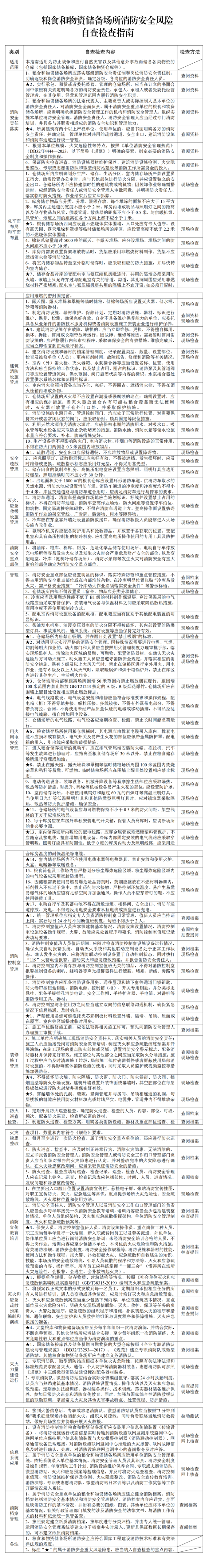
11粮食和物资储备场所消防安全风险自查检查指南

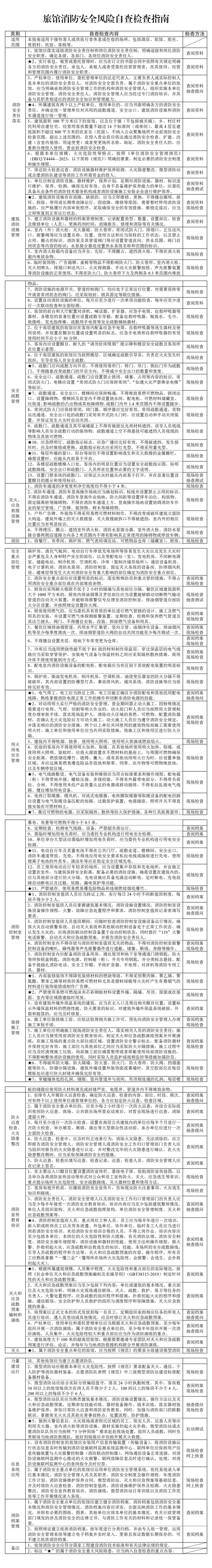
12旅馆消防安全风险自查检查指南

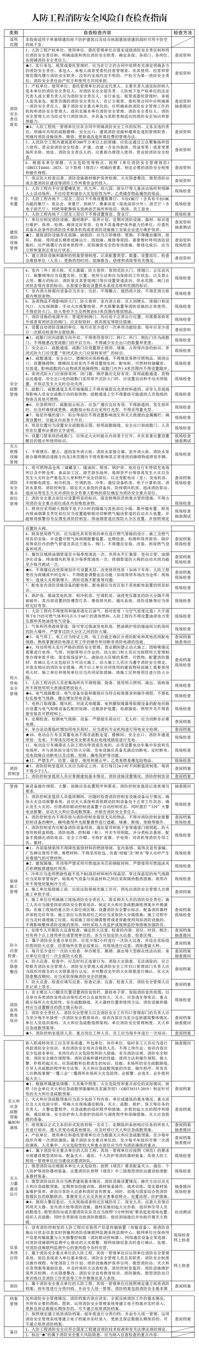
13人防工程消防安全风险自查检查指南

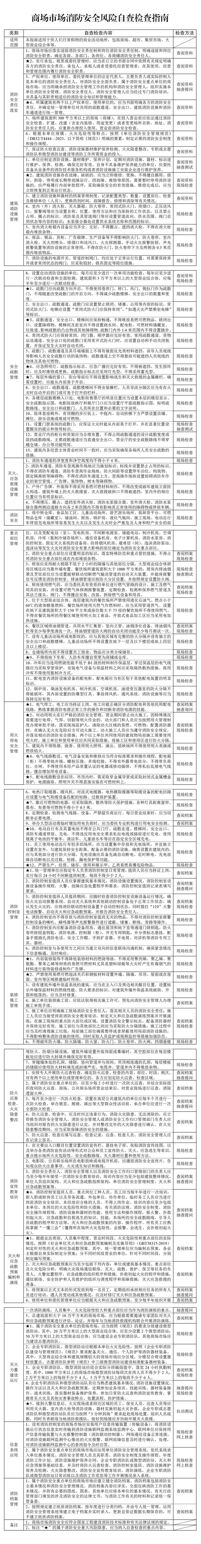
14商场市场消防安全风险自查检查指南

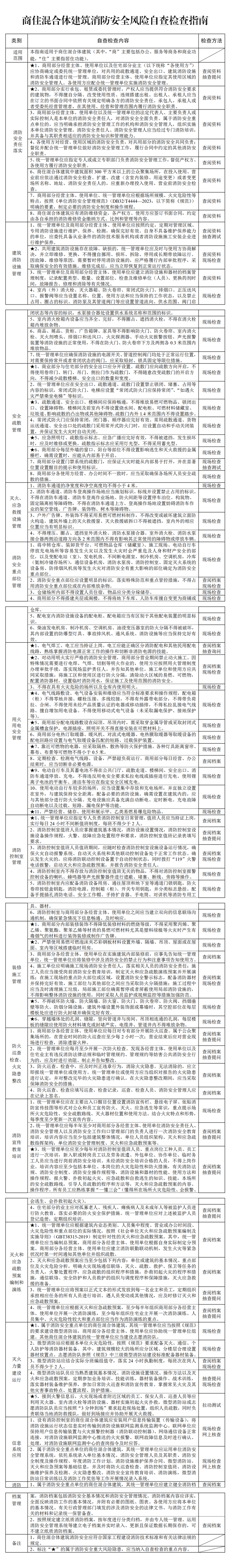
15商住混合体建筑消防安全风险自查检查指南

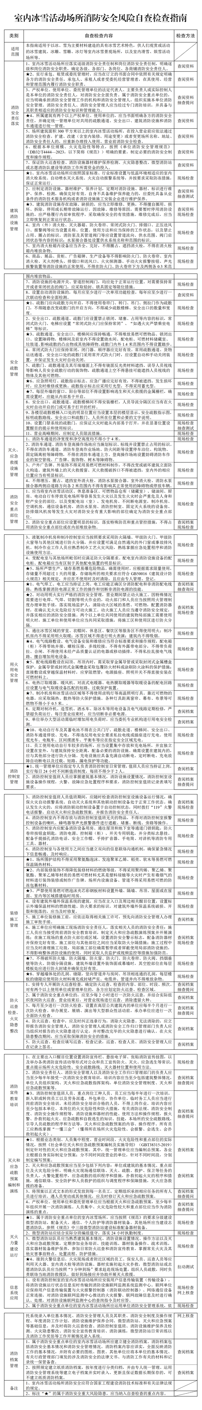
16室内冰雪活动场所消防安全风险自查检查指南

17危险化学品企业消防安全风险自查检查指南

18文物保护建筑和博物馆消防安全风险自查检查指南

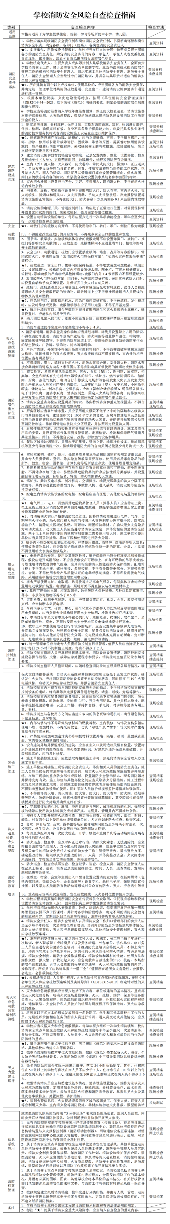
19学校消防安全风险自查检查指南

20养老机构消防安全风险自查检查指南

21医疗机构消防安全风险自查检查指南

各位老铁,看到这儿,相信大家都清楚这些安全检查要点有多重要了。无论是九小场所,还是那21类重点场所,桩桩件件都与我们的生活紧密相连,一点都容不得马虎。
就拿九小场所来说,这些遍布大街小巷的小店,是我们日常光顾的地方。门口的灭火器、出口的应急灯、屋顶的报警器,这些看似不起眼的消防设施,在关键时刻却是救命稻草。
一旦发生火灾,合格的灭火器能第一时间压制火势,应急灯和疏散指示标志能引导我们迅速逃生。
还有用电安全,私拉乱接电线、电动车违规充电,这些行为稍有不慎就可能引发电气火灾,后果不堪设想。
燃气安全也不容忽视,一个小小的燃气泄漏,就可能引发爆炸,让原本温馨的店铺瞬间化为废墟。
再看看21类重点场所,餐饮场所里,燃气的正确使用和油烟管道的定期清理,关乎着食客和工作人员的安全;学校里,学生们正处在成长阶段,消防安全直接关系到他们的未来;医院里,患者身体虚弱,行动不便,安全通道的畅通和消防设施的完备至关重要,每一个环节都不能有丝毫差错。
我们每个人都应该行动起来。场所的经营者要主动承担起安全责任,定期按照这些检查要点进行自查自纠,及时更换老化的设备,整改存在的隐患。
相关管理部门也要加大监管力度,不能让这些安全检查流于形式,对不符合安全标准的场所,该处罚就处罚,该停业整顿就停业整顿。
安全不是一句空话,它需要我们实实在在的行动。多一份细心,多一份责任,就能少一份危险。让我们一起努力,把这些安全隐患彻底消除,让九小场所和重点场所都成为安全的港湾。
这样,我们在购物、娱乐、工作、学习的时候,才能没有后顾之忧,生活也才能更加安稳、幸福。为了自己,为了家人,为了身边的每一个人,把安全放在首位,从现在就开始重视起来,让安全成为我们生活的底色 。
转自:科普小马哥
